Готовые ответы - Химия 9 класс Габриелян О.С. - §35  4

Готовые ответы - Химия 9 класс Габриелян О.С. - §35 4

Химия 9 Учебник

§35 / 4

Решебник №1

Решебник №2

Решебник №3

§1. Характеристика химического элемента на основании его положения в Периодической системе Д. И. Менделеева. №1-10

§2. Характеристика химического элемента по кислотно-основным свойствам образуемых им соединений. Амфотерные оксиды и гидроксиды. №1-4

§3. Периодический закон и Периодическая система химических элементов Д. И. Менделеева. №1-11

§4. Химическая организация природы. №1-6

§5. Химические реакции. Скорость химической реакции. №1-8

§6. Катализаторы и катализ. №1-5

Темы для дискуссии

§7. Век медный, бронзовый, железный. №1-6

§8. Положение металлов в Периодической системе Д. И. Менделеева и строение их атомов. №1-3

§9. Физические свойства металлов. №1-5

§10. Сплавы. №1-4

§11. Химические свойства металлов. №1-7

§12. Получение металлов. №1-6

§13. Коррозия металлов. №1-6

§14. Щелочные металлы. №1-5

§15. Бериллий, магний и щёлочноземельные металлы. №1-7

§16. Алюминий. №1-8

§17. Железо. №1-7

Темы для дискуссии

§18. Неметаллы: атомы и простые вещества. Кислород, озон, воздух. №1-6

§19. Водород. №1-5

§20. Вода. №1-8

§21. Вода в жизни человека. №1-9

§22. Галогены. №1-7

§23. Соединения галогенов. №1-4

§24. Получение галогенов. Биологическое значение и применение галогенов и их соединений. №1-7

§25. Кислород. №1-8

§26. Сера. №1-5

§27. Соединения серы. №1-8

§28. Азот. №1-5

§30. Соли аммония. №1-5

§31. Кислородные соединения азота. №1-7

§32. Фосфор и его соединения. №1-7

§33. Углерод. №1-8

§34. Кислородные соединения углерода. №1-7

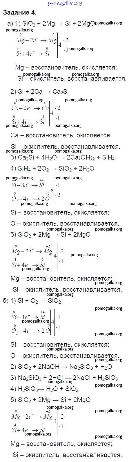
§35. Кремний и его соединения. №1-4

Темы для дискуссии

§36. Периодическая система д. и. Менделеева и строение атома. №1-10

§37. Электроотрицательность. Степень окисления. Строение вещества. №1-10

§38. Классификация химических реакций. Скорость химической реакции. №1-10

§39. Диссоциация электролитов в водных растворах. Ионные уравнения реакций. №1-10

§40. Окислительно-восстановительные реакции. №1-10

§41. Неорганические вещества, их номенклатура и классификация. №1-10

§42. Характерные химические свойства неорганических веществ. №1-10

Трать меньше времени на решение домашнего задания. Зайдя на помогалку, вы найдете все подходящие ответы к Учебнику Химия 9 класс Габриелян Вертикаль на упражнение §35. Кремний и его соединения. №1-4 4
Значительная информационная база

Значительная информационная база

Наличие практических заданий

Наличие практических заданий

Вспомогательный инструмент для учителя

Вспомогательный инструмент для учителя

Структурированное пособие на каждый урок

Структурированное пособие на каждый урок

Онлайн-информатор без дополнительных капиталовложений

Онлайн-информатор без дополнительных капиталовложений

Онлайн-информатор без дополнительных капиталовложений

Экономия времени на изучении материала