Готовые ответы - Геометрия 7-9 классы Погорелов А.В. - параграф 15  38

Готовые ответы - Геометрия 7-9 классы Погорелов А.В. - параграф 15 38

Геометрия 7, 8, 9 Учебник

параграф 15 / 38

Решебник №2

Решебник №3

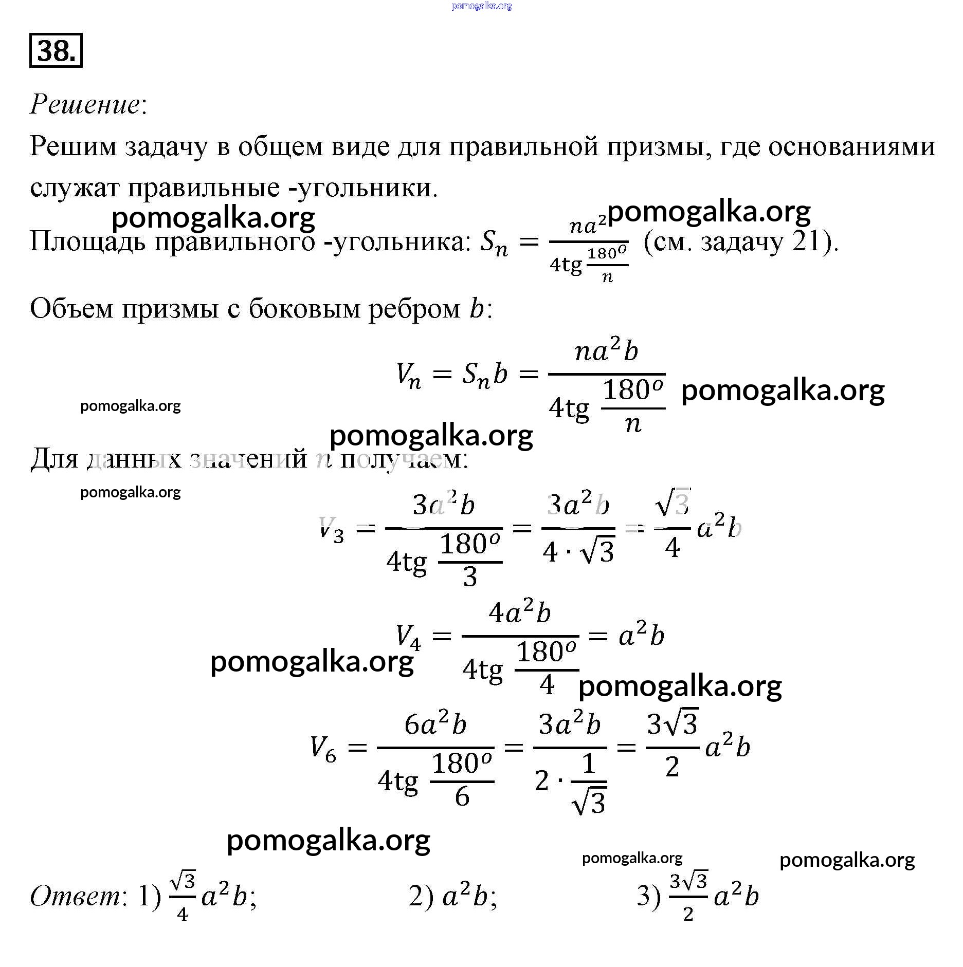
Трать меньше времени на решение домашнего задания. Зайдя на помогалку, вы найдете все подходящие ответы к Учебнику Геометрия 7-9 класс Погорелов на упражнение §15. Элементы стереометрии №1-68 38
Значительная информационная база

Значительная информационная база

Наличие практических заданий

Наличие практических заданий

Вспомогательный инструмент для учителя

Вспомогательный инструмент для учителя

Структурированное пособие на каждый урок

Структурированное пособие на каждый урок

Онлайн-информатор без дополнительных капиталовложений

Онлайн-информатор без дополнительных капиталовложений

Онлайн-информатор без дополнительных капиталовложений

Экономия времени на изучении материала