Готовые ответы - Геометрия 8 класс Дидактические материалы Зив Б.Г. - кр-4 контрольная работа Вариант 1

Готовые ответы - Геометрия 8 класс Дидактические материалы Зив Б.Г. - кр-4 контрольная работа Вариант 1

Геометрия 8 Дидактические материалы

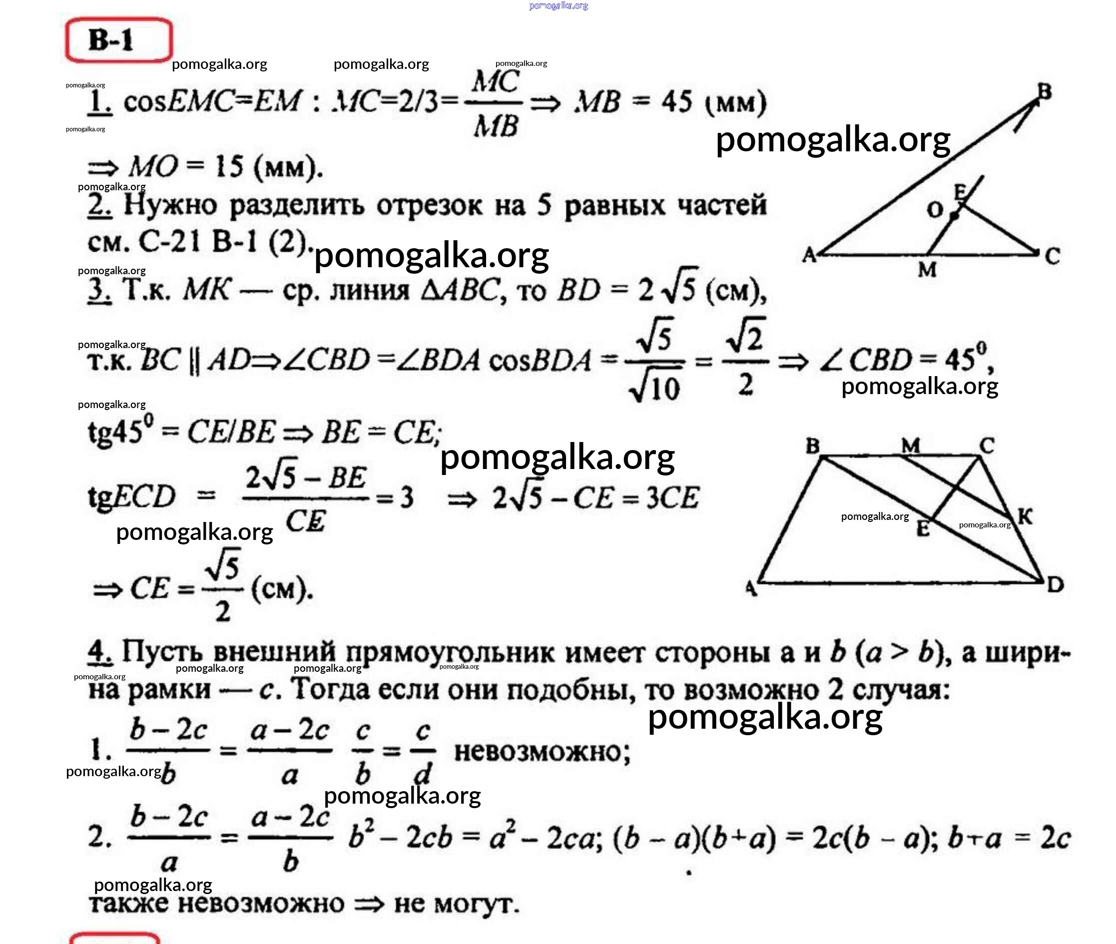
контрольная работа / кр-4 / вариант 1

Решебник 2

Самостоятельные работы 1-39

СР №1. Многоугольник, четырехугольник

СР №2. Параллелограмм и его свойства

СР №5. Задачи на построение параллелограмма и трапеции

СР №9. Свойства площадей многоугольников, квадрата и прямоугольника

СР №16. Определение подобных треугольников

СР №17. Первый признак подобия треугольников

СР №18. Второй и третий признак подобия треугольников

СР №19. Средняя линия треугольника. Свойства медиан

СР №20. Пропорциональные отрезки в прямоугольном треугольнике

СР №22. Синус, косинус и тангенс острого угла треугольника

СР №23. Решение прямоугольных треугольников

СР №24. Подобие треугольников

СР №25. Взаимное расположение прямой и окружности

СР №27. Теорема о произведении отрезков хорд

СР №29. Четыре замечательные точки треугольника

СР №36. Применение векторов к решению задач

СР №39. Итоговое повторение (окружность)

Трать меньше времени на решение домашнего задания. Зайдя на помогалку, вы найдете все подходящие ответы к Дидактическим материалам Геометрия 8 класс Зив, Мейлер на упражнение КР-4 контрольная работа Вариант 1
Значительная информационная база

Значительная информационная база

Наличие практических заданий

Наличие практических заданий

Вспомогательный инструмент для учителя

Вспомогательный инструмент для учителя

Структурированное пособие на каждый урок

Структурированное пособие на каждый урок

Онлайн-информатор без дополнительных капиталовложений

Онлайн-информатор без дополнительных капиталовложений

Онлайн-информатор без дополнительных капиталовложений

Экономия времени на изучении материала