Готовые ответы - Физика 11 класс Мякишев Г.Я. - задания ЕГЭ § 5 1

Готовые ответы - Физика 11 класс Мякишев Г.Я. - задания ЕГЭ § 5 1

Физика 11 Учебник

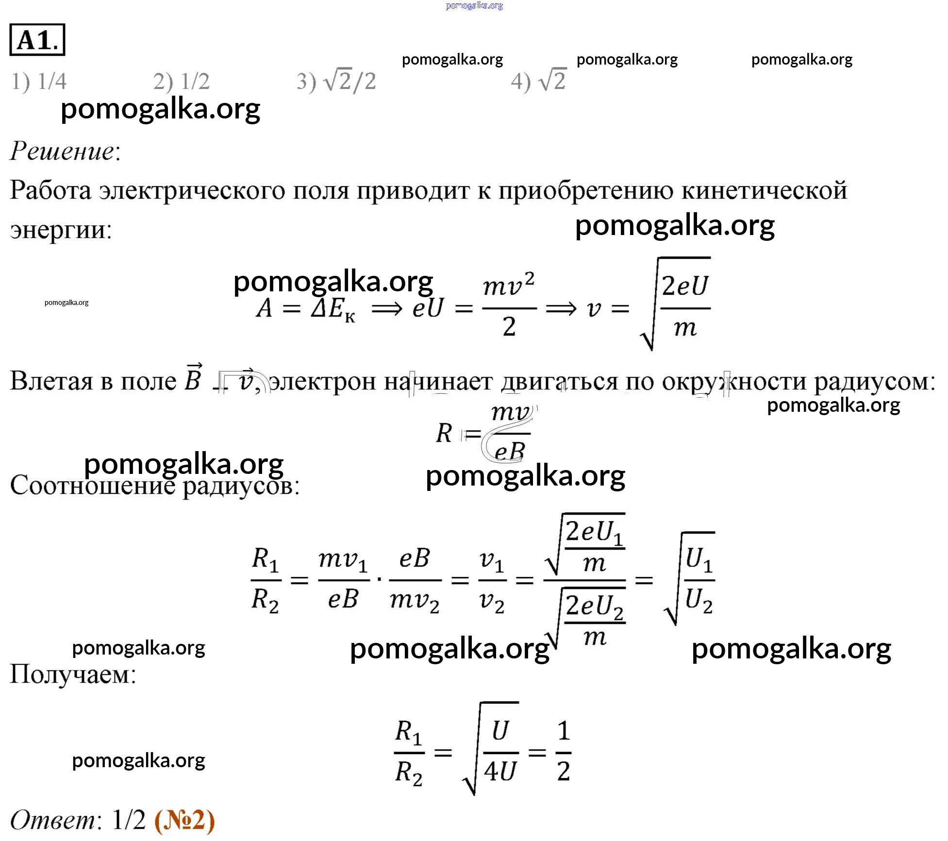
§ 5 / задания ЕГЭ / 1

Решебник

§1. Магнитное поле. Индукция магнитного поля

Вопросы к параграфу

Задания ЕГЭ

§2. Сила ампера

Вопросы к параграфу

Задания ЕГЭ

§3. Примеры решения задач по теме «Сила ампера»

Задания ЕГЭ

Задачи для самостоятельного решения

§4. Действие магнитного поля на движущуюся заряженную частицу. Сила лоренца

Вопросы к параграфу

Задания ЕГЭ

§5. Примеры решения задач по теме «Сила лоренца»

Задания ЕГЭ

Задачи для самостоятельного решения

§6. Магнитные свойства вещества

Вопросы к параграфу

§7. Электромагнитная индукция. Магнитный поток

Вопросы к параграфу

Задания ЕГЭ

§8. Правило ленца. Закон электромагнитной индукции

Вопросы к параграфу

Задания ЕГЭ

§9. Эдс индукции в движущихся проводниках

Вопросы к параграфу

Задания ЕГЭ

§10. Примеры решения задач по теме «Закон электромагнитной индукции»

Задания ЕГЭ

Задачи для самостоятельного решения

§11. Явление самоиндукции. Индуктивность. Энергия магнитного поля тока

Вопросы к параграфу

§12. Примеры решения задач по теме «Самоиндукция. Энергия магнитного поля»

Задачи для самостоятельного решения

§13. Свободные колебания

Вопросы к параграфу

Задания ЕГЭ

§14. Гармонические колебания

Вопросы к параграфу

Задания ЕГЭ

§15. Примеры решения задач по теме «Гармонические колебания»

Задачи для самостоятельного решения

§16. Затухающие и вынужденные колебания. Резонанс.

Вопросы к параграфу

§17. Свободные электромагнитные колебания

Вопросы к параграфу

Задания ЕГЭ

§18. Аналогия между механическими и электромагнитными колебаниями

Вопросы к параграфу

§19. Гармонические электромагнитные колебания в колебательном контуре. Формула томсона

Вопросы к параграфу

Задания ЕГЭ

§20. Примеры решения задач по теме «Гармонические электромагнитные колебания»

Задания ЕГЭ

Задачи для самостоятельного решения

§21. Переменный электрический ток. Резистор в цепи переменного тока

Вопросы к параграфу

Задания ЕГЭ

§22. Конденсатор и катушка индуктивности в цепи переменного тока

Вопросы к параграфу

Задания ЕГЭ

§23. Резонанс в электрической цепи

Вопросы к параграфу

§24. Примеры решения задач по теме «Переменный электрический ток»

Задания ЕГЭ

Задачи для самостоятельного решения

§25. Автоколебания

Вопросы к параграфу

§26. Генератор переменного тока. Трансформатор

Вопросы к параграфу

§27. Производство, передача и потребление электрической энергии

§28. Примеры решения задач по теме «Трансформатор. Передача электроэнергии»

Задачи для самостоятельного решения

§29. Волновые явления. Характеристики волны

Вопросы к параграфу

§31. Звуковые волны

Вопросы к параграфу

§32. Примеры решения задач по теме «Механические волны»

Задания ЕГЭ

Задачи для самостоятельного решения

§33. Интерференция, дифракция и поляризация механических волн

Вопросы к параграфу

§34. Примеры решения задач по теме «Интерференция и дифракция механических волн»

Задачи для самостоятельного решения

§35. Электромагнитное поле. Электромагнитная волна

Вопросы к параграфу

Задания ЕГЭ

§36. Экспериментальное обнаружение электромагнитных волн. Плотность потока электромагнитного излучения

Вопросы к параграфу

Задания ЕГЭ

§37. Изобретение радио А.С. Поповым. Принципы радиосвязи

Вопросы к параграфу

Задания ЕГЭ

§38. Модуляция и детектирование

Вопросы к параграфу

§39. Свойства электромагнитных волн

Вопросы к параграфу

Задания ЕГЭ

§40. Распространение радиоволн. Радиолокация

Вопросы к параграфу

Задания ЕГЭ

§43. Примеры решения задач по теме «Электромагнитные волны»

Задачи для самостоятельного решения

§44. Скорость света

Вопросы к параграфу

§45. Принцип Гюйгенса. Закон отражения света

Вопросы к параграфу

Задания ЕГЭ

§46. Примеры решения задач по теме «Закон прямолинейного распространения света. Законы отражения света»

Задачи для самостоятельного решения

§47. Законы преломления света

Вопросы к параграфу

Задания ЕГЭ

§48. Полное отражение света

Вопросы к параграфу

Задания ЕГЭ

§49. Примеры решения задач по теме «Закон преломления света. Полное отражение света»

Задания ЕГЭ

Задачи для самостоятельного решения

§50. Линзы. Построение изображений в линзе

Задания ЕГЭ

§51. Формула тонкой линзы. Увеличение линзы

Вопросы к параграфу

§52. Примеры решения задач по теме «Линзы»

Задания ЕГЭ

Задачи для самостоятельного решения

§53. Дисперсия света

Вопросы к параграфу

Задания ЕГЭ

§54. Интерференция света

Вопросы к параграфу

Задания ЕГЭ

§56. Дифракция света

Вопросы к параграфу

§57. Границы применимости геометрической оптики

Вопросы к параграфу

§58. Дифракционная решётка

Вопросы к параграфу

Задания ЕГЭ

§59. Примеры решения задач по теме «Интерференция и дифракция света»

Задания ЕГЭ

Задачи для самостоятельного решения

§60. Поперечность световых волн. Поляризация света

§61. Законы электродинамики и принцип относительности

Вопросы к параграфу

§62. Постулаты теории относительности

Вопросы к параграфу

Задания ЕГЭ

§63. Основные следствия из постулатов теории относительности

Вопросы к параграфу

Задания ЕГЭ

§64. Элементы релятивистской динамики

Вопросы к параграфу

§65. Примеры решения задач по теме «Элементы специальной теории относительности»

Задания ЕГЭ

Задачи для самостоятельного решения

§66. Виды излучений. Источники света

Вопросы к параграфу

§67. Спектры и спектральный анализ

Вопросы к параграфу

§68. Шкала электромагнитных волн

Вопросы к параграфу

§69. Фотоэффект

Вопросы к параграфу

§71. Фотоны. Корпускулярно-волновой дуализм

Вопросы к параграфу

Задания ЕГЭ

§72. Давление света. Химическое действие света

Вопросы к параграфу

§73. Примеры решения задач по теме «световые кванты. Фотоэффект»

Задания ЕГЭ

Задачи для самостоятельного решения

§74. Строение атома. Опыты резерфорда

Вопросы к параграфу

§75. Квантовые постулаты бора. Модель атома водорода по бору

Вопросы к параграфу

Задания ЕГЭ

§76. Лазеры

Вопросы к параграфу

Задания ЕГЭ

§77. Примеры решения задач по теме «Атомная физика»

Задания ЕГЭ

Задачи для самостоятельного решения

§78. Строение атомного ядра. Ядерные силы

Вопросы к параграфу

Задания ЕГЭ

§79. Обменная модель ядерного взаимодействия

Вопросы к параграфу

§80. Энергия связи атомных ядер

Вопросы к параграфу

Задания ЕГЭ

§81. Примеры решения задач по теме «Энергия связи атомных ядер»

Задания ЕГЭ

Задачи для самостоятельного решения

§82. Радиоактивность

Вопросы к параграфу

§83. Виды радиоактивного излучения

Вопросы к параграфу

Задания ЕГЭ

§84. Закон радиоактивного распада. Период полураспада

Вопросы к параграфу

Задания ЕГЭ

§85. Примеры решения задач по теме «Закон радиоактивного распада»

Задания ЕГЭ

Задачи для самостоятельного решения

§86. Методы наблюдения и регистрации элементарных частиц

Вопросы к параграфу

§87. Искусственная радиоактивность. Ядерные реакции

Вопросы к параграфу

Задания ЕГЭ

§88. Деление ядер урана. Цепная реакция деления

Вопросы к параграфу

Задания ЕГЭ

§89. Ядерный реактор

Вопросы к параграфу

Задания ЕГЭ

§90. Термоядерные реакции

Вопросы к параграфу

§91. Примеры решения задач по теме «Ядерные реакции»

Задания ЕГЭ

Задачи для самостоятельного решения

§92. Применение ядерной энергии

Вопросы к параграфу

§93. Изотопы. Получение и применение радиоактивных изотопов

Вопросы к параграфу

§94. Биологическое действие радиоактивных излучении

Вопросы к параграфу

§95. Три этапа в развитии физики элементарных частиц

Вопросы к параграфу

§96. Открытие позитрона. Античастицы

Вопросы к параграфу

§97. Лептоны

Вопросы к параграфу

§98. Адроны. Кварки

Вопросы к параграфу

§99. Видимые движения небесных тел. законы Кеплера

Вопросы к параграфу

§100. Система земля - луна

Вопросы к параграфу

§101. Физическая природа планет и малых тел солнечной системы

Вопросы к параграфу

Задания ЕГЭ

§102. Солнце

Вопросы к параграфу

§103. Основные характеристики звезд

Вопросы к параграфу

Задания ЕГЭ

§104. Внутреннее строение солнца и звезд

Вопросы к параграфу

Задания ЕГЭ

§105. Эволюция звёзд: рождение, жизнь и смерть звёзд

Вопросы к параграфу

§106. Млечный путь — наша галактика

Вопросы к параграфу

Задания ЕГЭ

§107. Галактики

Вопросы к параграфу

Задания ЕГЭ

§108. Строение и эволюция вселенной

Вопросы к параграфу

Задания ЕГЭ

§109. Примеры решения задач по теме «астрономия»

Задачи для самостоятельного решения

Трать меньше времени на решение домашнего задания. Зайдя на помогалку, вы найдете все подходящие ответы к Учебнику Физика 11 класс Мякишев, Буховцев Базовый уровень на упражнение Задания ЕГЭ § 5 1
Значительная информационная база

Значительная информационная база

Наличие практических заданий

Наличие практических заданий

Вспомогательный инструмент для учителя

Вспомогательный инструмент для учителя

Структурированное пособие на каждый урок

Структурированное пособие на каждый урок

Онлайн-информатор без дополнительных капиталовложений

Онлайн-информатор без дополнительных капиталовложений

Онлайн-информатор без дополнительных капиталовложений

Экономия времени на изучении материала