Готовые ответы - Алгебра 8 класс задачник Базовый уровень Мордкович А.Г. - параграф 28 13
Алгебра
8
Задачник
Мишустина Т.Н., Мордкович А.Г., Тульчинская Е.Е.
Параграф 1. №1-41
Параграф 2. №1-48
Параграф 4. №1-56
Параграф 5. №1-46
Параграф 7. №1-40
Параграф 8. №1-32
Параграф 10. №1-43
Параграф 13. №1-32
Параграф 14. №1-36
Параграф 15. №1-106
1
2
3
4
5
6
7
8
9
10
11
12
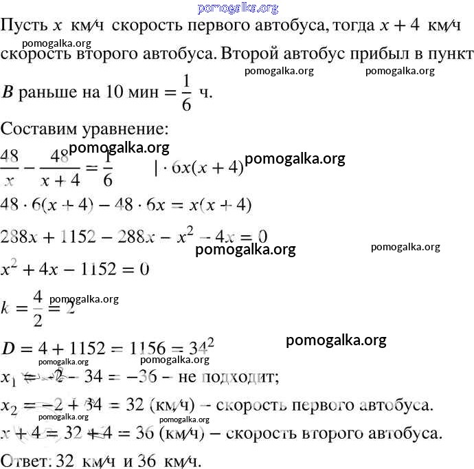
13
14
15
16
17
18
19
20
21
22
23
24
25
26
27
28
29
30
31
32
33
34
35
36
37
38
39
40
41
42
43
44
45
46
47
48
49
50
51
52
53
54
55
56
57
58
59
60
61
62
63
64
65
66
67
68
69
70
71
72
73
74
75
76
77
78
79
80
81
82
83
84
85
86
87
88
89
90
91
92
93
94
95
96
97
98
99
100
101
102
103
104
105
106
Параграф 16. №1-44
Параграф 17. №1-66
Параграф 18. №1-38
Параграф 19. №1-58
Параграф 20. №1-42
Параграф 22. №1-55
Параграф 24. №1-39
Параграф 25. №1-48
Параграф 27. №1-45
Параграф 29. №1-55
Параграф 31. №1-65
Параграф 33. №1-38
Параграф 34. №1-46
Домашние контрольные работы. Главы 1-5
Итоговое повторение. №1-158
1
2
3
4
5
6
7
8
9
10
11
12
13
14
15
16
17
18
19
20
21
22
23
24
25
26
27
28
29
30
31
32
33
34
35
36
37
38
39
40
41
42
43
44
45
46
47
48
49
50
51
52
53
54
55
56
57
58
59
60
61
62
63
64
65
66
67
68
69
70
71
72
73
74
75
76
77
78
79
80
81
82
83
84
85
86
87
88
89
90
91
92
93
94
95
96
97
98
99
100
101
102
103
104
105
106
107
108
109
110
111
112
113
114
115
116
117
118
119
120
121
122
123
124
125
126
127
128
129
130
131
132
133
134
135
136
137
138
139
140
141
142
143
144
145
146
147
148
149
150
151
152
153
154
155
156
157
158
Значительная информационная база
Наличие практических заданий
Вспомогательный инструмент для учителя
Структурированное пособие на каждый урок
Онлайн-информатор без дополнительных капиталовложений
Экономия времени на изучении материала