Готовые ответы - Алгебра 8 класс задачник Мордкович А.Г. - §23 23.5
Алгебра
8
Задачник
Мордкович А.Г., Александрова Л.А., Тульчинская Е.Е., Мишустина Т.Н.
Задачи на повторение №1-68
§1. Основные понятия №1-41
§2. Основное свойство алгебраической дроби №1-48
§3. Сложение и вычитание алгебраических дробей с одинаковыми знаменателями №1-29
§4. Сложение и вычитание алгебраических дробей с разными знаменателями №1-56
§5. Умножение и деление алгебраических дробей. Возведение алгебраической дроби в степень №1-46
§6. Преобразование рациональных выражений №1-24
§7. Первые представления о рациональных уравнениях №1-40
§8. Степень с отрицательным целым показателем №1-32
§9. Комбинаторные и вероятностные задачи. Дерево вариантов и правило нахождения вероятности №1-7
§10. Рациональные числа №1-28
§11. Понятие квадратного корня из неотрицательного числа №1-25
§13. Множество действительных чисел №1-22
§14. Функция y=√х, её свойства и график №1-32
§15. Свойства квадратных корней №1-36
§16. Преобразование выражений, содержащих операцию извлечения квадратного корня №1-99
16.1
16.2
16.3
16.4
16.5
16.6
16.7
16.8
16.9
16.10
16.11
16.12
16.13
16.14
16.15
16.16
16.17
16.18
16.19
16.20
16.21
16.22
16.23
16.24
16.25
16.26
16.27
16.28
16.29
16.30
16.31
16.32
16.33
16.34
16.35
16.36
16.37
16.38
16.39
16.40
16.41
16.42
16.44
16.45
16.46
16.47
16.48
16.49
16.50
16.51
16.52
16.53
16.54
16.55
16.56
16.57
16.58
16.59
16.60
16.61
16.62
16.63
16.64
16.65
16.66
16.67
16.68
16.69
16.70
16.71
16.72
16.73
16.74
16.75
16.76
16.77
16.78
16.79
16.80
16.81
16.82
16.83
16.84
16.85
16.86
16.87
16.88
16.89
16.90
16.91
16.92
16.93
16.94
16.95
16.96
16.97
16.98
16.99
§17. Модуль действительного числа №1-44
§18. Комбинаторные и вероятностные задачи. Правило умножения №1-7
§19. Функция y=kx², её свойства и график №1-66
19.1
19.2
19.3
19.4
19.5
19.6
19.7
19.8
19.9
19.10
19.11
19.12
19.13
19.14
19.15
19.16
19.17
19.18
19.19
19.20
19.21
19.22
19.23
19.24
19.25
19.26
19.27
19.28
19.29
19.30
19.31
19.32
19.33
19.34
19.35
19.36
19.37
19.38
19.39
19.40
19.41
19.42
19.43
19.44
19.45
19.46
19.47
19.48
19.49
19.50
19.51
19.52
19.53
19.54
19.55
19.56
19.57
19.58
19.59
19.60
19.61
19.62
19.63
19.64
19.65
19.66
§20. Функция y=k/x, её свойства и график №1-38
§21. Как построить график функции y=f(x+l), если известен график функции y=f(x) №1-58
21.1
21.2
21.3
21.4
21.5
21.6
21.7
21.8
21.9
21.10
21.11
21.12
21.13
21.14
21.15
21.16
21.17
21.18
21.19
21.20
21.21
21.22
21.23
21.24
21.25
21.26
21.27
21.28
21.29
21.30
21.31
21.32
21.33
21.34
21.35
21.36
21.37
21.38
21.39
21.40
21.41
21.42
21.43
21.44
21.45
21.46
21.47
21.48
21.49
21.50
21.51
21.52
21.53
21.54
21.55
21.56
21.57
21.58
§22. Как построить график функции y=f(x)+m, если известен график функции y=f(x) №1-42
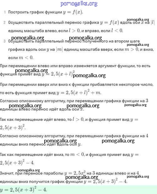
§23. Как построить график функции y=f(x+l)+m, если известен график функции y=f(x) №1-29
§24. Функция y=ax²+bx+c, её свойства и график №1-55
24.1
24.2
24.3
24.4
24.5
24.6
24.7
24.8
24.9
24.10
24.11
24.12
24.13
24.14
24.15
24.16
24.17
24.18
24.19
24.20
24.21
24.22
24.23
24.24
24.25
24.26
24.27
24.28
24.29
24.30
24.31
24.32
24.33
24.34
24.35
24.36
24.37
24.38
24.39
24.40
24.41
24.42
24.43
24.44
24.45
24.46
24.47
24.48
24.49
24.50
24.51
24.52
24.53
24.54
24.55
§25. Графическое решение квадратных уравнений №1-24
§27. Основные понятия №1-39
§28. Формулы корней квадратных уравнений №1-48
§29. Рациональные уравнения №1-28
§30. Рациональные уравнения как математические модели реальных ситуаций №1-45
§31. Ещё одна формула корней квадратного уравнения №1-28
§32. Теорема Виета и её применение №1-55
32.1
32.2
32.3
32.4
32.5
32.6
32.7
32.8
32.9
32.10
32.11
32.12
32.13
32.14
32.15
32.16
32.17
32.18
32.19
32.20
32.21
32.22
32.23
32.24
32.25
32.26
32.27
32.28
32.29
32.30
32.31
32.32
32.33
32.34
32.35
32.36
32.37
32.38
32.39
32.40
32.41
32.42
32.43
32.44
32.45
32.46
32.47
32.48
32.49
32.50
32.51
32.52
32.53
32.54
32.55
§33. Иррациональные уравнения №1-24
§35. Числовые неравенства №1-65
35.1
35.2
35.3
35.4
35.5
35.6
35.7
35.8
35.9
35.10
35.11
35.12
35.13
35.14
35.15
35.16
35.17
35.18
35.19
35.20
35.21
35.22
35.23
35.24
35.25
35.26
35.27
35.28
35.29
35.30
35.31
35.32
35.33
35.34
35.35
35.36
35.37
35.38
35.39
35.40
35.41
35.42
35.43
35.44
35.45
35.46
35.47
35.48
35.49
35.50
35.51
35.52
35.53
35.54
35.55
35.56
35.57
35.58
35.59
35.60
35.61
35.62
35.63
35.64
35.65
§36. Решение линейных неравенств №1-37
§37. Решение квадратных неравенств №1-46
§38. Приближенные значения действительных чисел №1-11
§39. Стандартный вид числа №1-19
Домашние контрольные работы №1-5
Итоговое повторение №1-158
1
2
3
4
5
6
7
8
9
10
11
12
13
14
15
16
17
18
19
20
21
22
23
24
25
26
27
28
29
30
31
32
33
34
35
36
37
38
39
40
41
42
43
44
45
46
47
48
49
50
51
52
53
54
55
56
57
58
59
60
61
62
63
64
65
66
67
68
69
70
71
72
73
74
75
76
77
78
79
80
81
82
83
84
85
86
87
88
89
90
91
92
93
94
95
96
97
98
99
100
101
102
103
104
105
106
107
108
109
110
111
112
113
114
115
116
117
118
119
120
121
122
123
124
125
126
127
128
129
130
131
132
133
134
135
136
137
138
139
140
141
142
143
144
145
146
147
148
149
150
151
152
153
154
155
156
157
158
Значительная информационная база
Наличие практических заданий
Вспомогательный инструмент для учителя
Структурированное пособие на каждый урок
Онлайн-информатор без дополнительных капиталовложений
Экономия времени на изучении материала