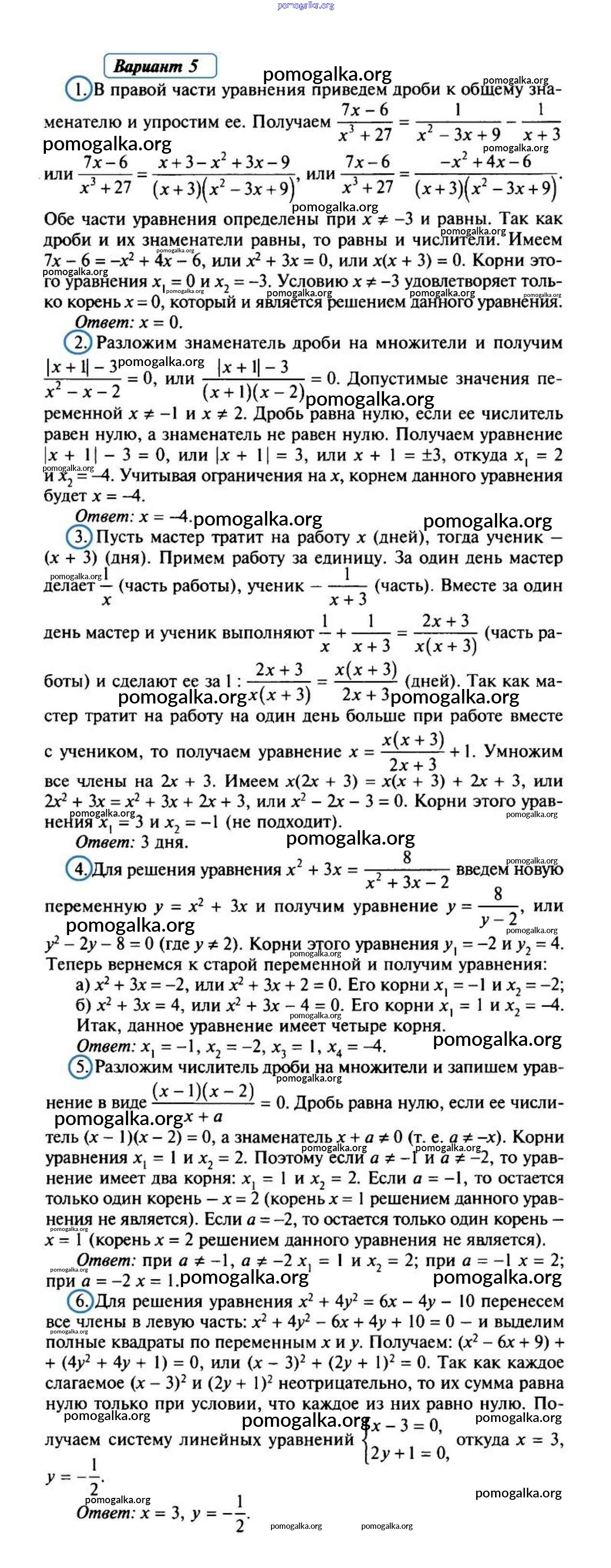
Готовые ответы - Алгебра 8 класс поурочные разработки Рурукин (к уч. Макарычева) - Квадратные уравнения. Дробные рациональные уравнения (вариант) глава 3. квадратные уравнения (контрольные работы) 5

Готовые ответы - Алгебра 8 класс поурочные разработки Рурукин (к уч. Макарычева) - Квадратные уравнения. Дробные рациональные уравнения (вариант) глава 3. квадратные уравнения (контрольные работы) 5

Алгебра 8 Поурочные разработки

глава 3. квадратные уравнения (контрольные работы) / Квадратные уравнения. Дробные рациональные уравнения (вариант) / 5

Решебник

Глава 1. Рациональные дроби (Контрольные работы)

Сумма и разность дробей (Варианты)

Рациональные дроби (Варианты)

Глава 2. Квадратные корни (Контрольные работы)

Свойства квадратного арифметического корня (Варианты)

Применение свойств квадратного корня (Варианты)

Глава 3. Квадратные уравнения (Контрольные работы)

Квадратные уравнения (Варианты)

Квадратные уравнения. Дробные рациональные уравнения (Варианты)

Глава 4. Неравенства (Контрольные работы)

Числовые неравенства и их свойства (Варианты)

Неравенства (Варианты)

Глава 5. Степень с целым показателем (Контрольные работы)

Степень с целым показателем (Варианты)

Итоговая контрольная работа (Варианты)

Трать меньше времени на решение домашнего задания. Зайдя на помогалку, вы найдете все подходящие ответы к Поурочным разработкам Алгебра 8 класс Рурукин УМК на упражнение Квадратные уравнения. Дробные рациональные уравнения (Варианты) глава 3. квадратные уравнения (контрольные работы) 5
Значительная информационная база

Значительная информационная база

Наличие практических заданий

Наличие практических заданий

Вспомогательный инструмент для учителя

Вспомогательный инструмент для учителя

Структурированное пособие на каждый урок

Структурированное пособие на каждый урок

Онлайн-информатор без дополнительных капиталовложений

Онлайн-информатор без дополнительных капиталовложений

Онлайн-информатор без дополнительных капиталовложений

Экономия времени на изучении материала