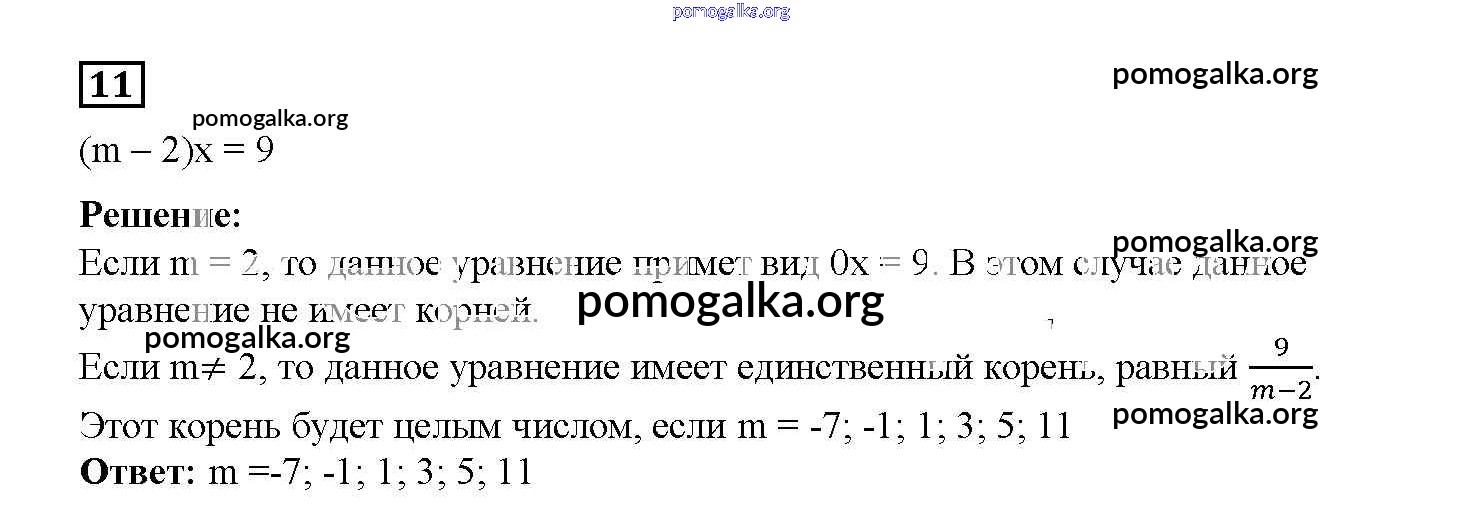
Готовые ответы - Алгебра 7 класс рабочая тетрадь Мерзляк А.Г. - §2 часть 1 11

Готовые ответы - Алгебра 7 класс рабочая тетрадь Мерзляк А.Г. - §2 часть 1 11

Алгебра 7 Рабочая тетрадь

часть 1 / §2 / 11

Решебник №1

Решебник №2

Решебник №3

Часть 1. Параграфы

§ 1. Введение в алгебру. №1-12

§ 2. Линейное уравнение с одной переменной. №1-14

§ 3. Решение задач с помощью уравнений. №1-15

§ 4. Тождественно равные выражения. Тождества. №1-4

§ 5. Степень с натуральным показателем. №1-12

§ 6. Свойства степени с натуральным показателем. №1-16

§ 8. Многочлены. №1-9

§ 9. Сложение и вычитание многочленов. №1-16

§ 10. Умножение одночлена на многочлен. №1-12

§ 11. Умножение многочлена на многочлен. №1-15

§ 12. Разложение многочлена на множители. Вынесение общего множителя за скобки. №1-13

§ 13. Разложение многочленов на множители. Метод группировки. №1-7

§ 14. Произведение разности и суммы двух выражений. №1-10

§ 15. Разность квадратов двух выражений. №1-16

§ 16. Квадрат суммы и квадрат разности двух выражений. №1-19

§ 17. Преобразование многочлена в квадрат суммы или разности двух выражений. №1-17

§ 18. Сумма и разность кубов двух выражений. №1-11

§ 19. Применение различных способов разложения многочлена на множители. №1-13

Часть 2 Параграфы

§ 20. Связи между величинами. Функции. №1-11

§ 21. Способы задания функции. №1-12

§ 22. График функции. №1-13

§ 23. Линейная функция, ее график и свойства. №1-22

§ 24. Уравнения с двумя переменными. №1-21

§ 25. Линейное уравнение с двумя переменными и его график. №1-21

§ 26. Системы уравнений с двумя переменными. Графический метод решения систему двух линейных уравнений методом подстановки. №1-13

§ 27. Решение систем линейных уравнений методом подстановки. №1-3

§ 28. Решение систем линейных уравнений методом сложения. №1-10

§ 29. Решение задач с помощью систем линейных уравнений. №1-14

Трать меньше времени на решение домашнего задания. Зайдя на помогалку, вы найдете все подходящие ответы к Рабочей тетради Алгебра 7 класс Мерзляк, Полонский Алгоритм успеха Часть 1, 2 на упражнение § 2. Линейное уравнение с одной переменной. №1-14 часть 1 11
Значительная информационная база

Значительная информационная база

Наличие практических заданий

Наличие практических заданий

Вспомогательный инструмент для учителя

Вспомогательный инструмент для учителя

Структурированное пособие на каждый урок

Структурированное пособие на каждый урок

Онлайн-информатор без дополнительных капиталовложений

Онлайн-информатор без дополнительных капиталовложений

Онлайн-информатор без дополнительных капиталовложений

Экономия времени на изучении материала